9月25日,在2025年中国国际信息通信展览会期间,中国移动研究院发布《智能体互联网技术白皮书》。
白皮书由中国工程院院士邬贺铨、加拿大工程院院士刘江川、IRTF主席Dirk 、IETF路由域资深专家 联袂作序,由中国移动研究院联合中国信通院、腾讯云、中关村实验室、清华大学、紫金山实验室、华为、中兴等共19家单位共同编写
白皮书阐述了互联网的发展历程以及面向AI的智能体互联网(IoA)的未来图景—以AI智能体为核心互联主体,通过统一协议实现人、智能体、工具的自主协作,构建一个开放协作、安全高效、高度智能的网络环境,推动互联网从”连接信息”向”连接智能”跃升。
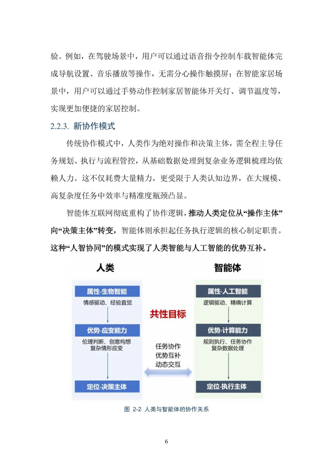
白皮书首次提炼智能体互联网“新互联主体”“新交互范式”“新协作模式”及“新资源抽象”四大核心特征,并据此提出“基础互联层-智能体互联层-服务运营层+管理平面”的总体架构视图。为支撑跨域多智能体系统互联,白皮书进一步从(网络赋能智能体)以及(智能体赋能网络)两大维度,提出六大技术方向。

部分内容:















……
篇幅原因,仅作部分展示
如需获取文件,请前往知识岛
扫码加入即可随时下载最新5G、6G、数字化转型资料!
资料已上传
每日持续更新
随时随地查看
↓↓↓

© 版权声明
文章版权归作者所有,未经允许请勿转载。
相关文章
暂无评论...