随着智能AI在财务领域的快速应用,华盟近日正式推出全新AI财务智能问答工具——“精财一言”。这款工具以财务人员的日常需求为核心,能够解读会计准则、分析全球上市公司财报、查询上市监管及相关法规案例,帮助财务人员高效完成分析与报告工作。
01 知识库+数据库双重支撑
华盟全球上市公司大数据库目前已覆盖

190+国家和地区,收录超6万家上市公司的最新财报数据。
与此同时,知识库重点整合了会计与上市两大核心板块,收录超4000条法规条文、通知公告、热点问答及实务案例。
在信息检索与分析过程中,“精财一言”会优先调用知识库与数据库,确保输出结果专业、可追溯。
02 垂类大模型强化专业理解

依托深度学习与自然语言处理技术,“精财一言”能够准确理解财务语境中的复杂表述,并在输出规范上遵循国内外会计准则体系,确保结果严谨合规。
03 丰富的应用场景
• 分析上市公司财报数据:可在一分钟内生成多家同行业企业在盈利能力、现金流等方面的对比分析。

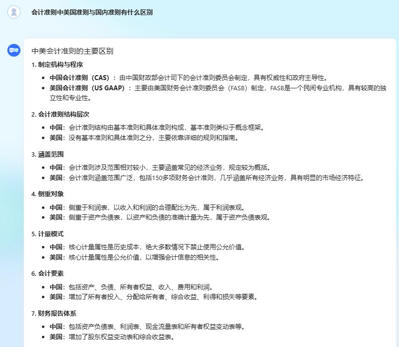
• 查询国内外会计准则:帮助有海外业务的企业快速获取国际准则信息,支持跨境核算与报表转换。

• 企业关联交易可比分析:辅助财务人员开展可比性分析,提升关联交易专项报告的编制效率。

未来,财务人员将能借助“精财一言”更聚焦于数据解读、业务分析和与利益相关方的沟通。该工具不仅提升了信息获取与决策支持能力,还支持企业本地化部署,充分满足数据安全与合规需求。
© 版权声明
文章版权归作者所有,未经允许请勿转载。
相关文章
暂无评论...